云南酒店廚房設備生產廠家告訴你商用冰柜的常見故障及處理方法
發布人: 四川優佰特廚房設備公司 發布時間:2023.12.20
云南不少酒店屆的朋友發現,商用冰柜在使用了一段時間之后,就會出現這樣那樣的小毛病,而且這些小毛病如果不處理就會影響食材的新鮮度,從而影響整個酒店的生意。那么,商用冰柜都有哪些小毛病存在呢,如果出現了這些小問題,我們又該如何解決呢?雖然,我們不是云南酒店廚房設備生產廠家,但是,我們有多年的商用冰柜銷售和維修經驗,現在就和大家分享相關的知識。
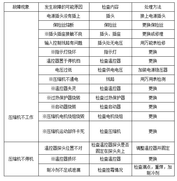
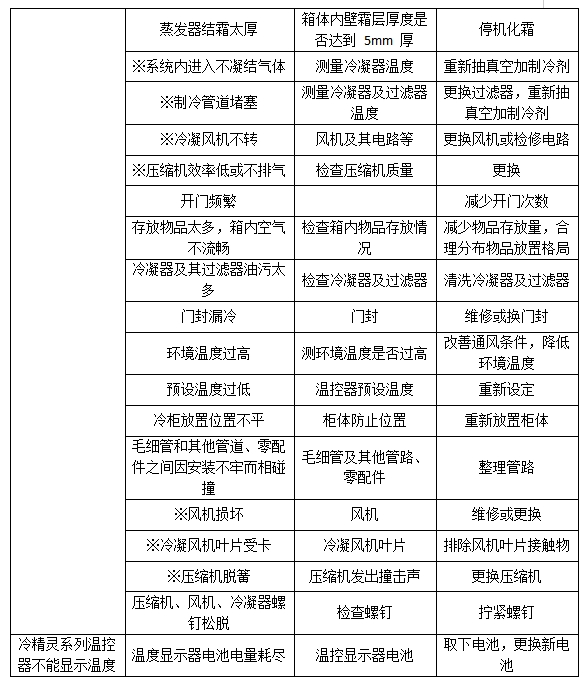
作為專業的大型酒店廚房設備生產廠家,我們結合自己多年的經驗,總結了關于如何解決商用冰柜的故障問題的相關知識,主要有以下這些,希望能夠幫助大家:


打※項必須由專業技術人員進行檢修,。注:下列現象并非故障
1.冷柜發出輕微的流水聲;
2.壓縮機及冷凝器發熱甚至燙手;
3.梅雨季節環境濕度比較大時,箱體外部易產生露珠,請用軟質干抹布及時擦干。
以上這些就是我們整理的關于商用冰柜的廠家故障和解決辦法的相關經驗,希望對大家有所幫助。
上一個產品:貴州食堂廚房設備生產廠家告訴你商用廚房的...
下一個產品:酒店廚房設備廠家告訴你酒店廚房如何滿足功...







